beat36533个项目获评上海课程思政示范项目
发布时间:2022.12.14点击:277
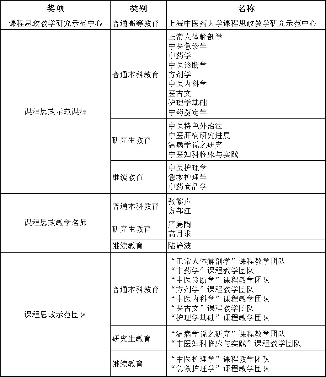
近日,中共上海市教育卫生工作委员会、上海市教育委员会公布课程思政示范项目名单,beat36533个项目入选,涵盖普通本科教育、研究生教育和继续教育三大领域。beat365手机版官方网站课程思政教学研究中心获评上海课程思政教学研究示范中心,16门课程获评课程思政示范课程,其中,5名教师获评课程思政教学名师,11个课程团队获评课程思政示范团队。

普通本科教育类课程:《正常人体解剖学》注重学生正确的价值观、职业素养、科学精神和品格的培养与塑造,科学合理地将理论知识的广度和深度与思想价值和精神内涵的温度进行“三度融合”。《中医急诊学》将医患沟通、医学人文、医学史、党史有机融合,打造中医急诊学特色课程思政教学模式,改变学生对“中医慢郎中”的认识,引导学生树立正确的职业目标。《中药学》立足中药传统文化和医学人文精神,引导学生将专业学习中掌握的对事物发展规律的认识、对中华优秀传统文化的情感、对社会主义核心价值观的认同、对职业理想和职业道德的共识,转化为对专业的热爱和成长成才的能力。《中医诊断学》发挥教育部高校“双带头人”教师党支部书记工作室和导师团的引领作用,拓展线上线下相结合、基础知识与学科前沿互补、课内与课外并行的多元化课程思政教学阵地,铸魂育人,培养创新人才。《方剂学》遵循中医药发展规律,开辟以“挖掘—传承—创新”一线贯穿的教学模式,挖掘课程内涵的“思想性、前沿性与时代性”,让学生懂古方之理、赏古方之美、悟古方之魂。《中医内科学》以学生获得感为基础,深度挖掘专业知识体系中所蕴涵的思想价值和精神内涵,促进学生对课程知识的理解、掌握、拓展与深化。《医古文》以培养医术精湛、医德高尚的苍生大医为总体目标,将中国传统文化与医学知识、为医与立业相融合,将“为何做一个医生”“如何做一个医生”贯穿教学始终。《护理学基础》围绕科学精神和人文精神两条主线,聚焦以关怀为核心的护理职业情感培育,使学生成长为心系社会并有时代担当的护理人才。《中药鉴定学》秉承“传承精华,守正创新”的宗旨,重视课程的内涵文化与特色实践建设,通过分享道地药材溯源实践活动成果及教学实践案例,引导学生树立正确的职业目标。

研究生教育类课程:《中医特色外治法》以中医推拿大家为榜样,通过渐进的维度递进式“点线面”教学方法,启发学生传承创新精神,感悟传统文化魅力,增强中医文化自信。《中医肝病研究进展》依托全国名老中医学术思想和临床经验传承工作,师承教育与课堂教学并重,医教研三位一体,践行培养“守初心、践使命,勇担当、敢作为”的全方位医学人才目标。《温病学说之研究》通过撰写温病学数字故事,科研反哺教学,引导学生置身于中医药治疗外感热病的现实和历史情境中学习温病学理论,启发学生的创新思维,提升学生的医德修养和人文内涵。《中医妇科临床与实践》以海派中医妇科名医爱国敬业、仁心仁术济世的医事、医话为主线,开展中医妇科经典与临床的授课,通过课堂“以文化人”“以理感人”,将名医优秀品德“润物细无声”传递给学生。

继续教育类课程:《中医护理学》让社会主义核心价值观的种子在年轻护士心中生根发芽,引导学生自尊自信自立自强,实现职业技能和职业精神培养的高度融合。《急救护理学》开展“生命不可以重来”生命教育课堂,引导学生树立“四个意识”,坚定“四个自信”,培养爱岗敬业的职业精神、勇于奉献的职业情感和不断探索的科学精神。《中药商品学》通过课堂讲解实际案例与药材市场考察实践相结合,培养继续教育学生工作中实践创新等核心素养,帮助学生成为德才兼备而富有社会责任感的中药行业从业者。

下一步,学校将继续强化课程思政建设主体责任,以课程思政教学研究示范中心为枢纽,强化示范引领和资源共享,构建全面覆盖、类型丰富、层次递进、相互支撑的课程思政体系,推进课程思政高质量建设。(教务处)

